Instance Verification Kit (IVK)
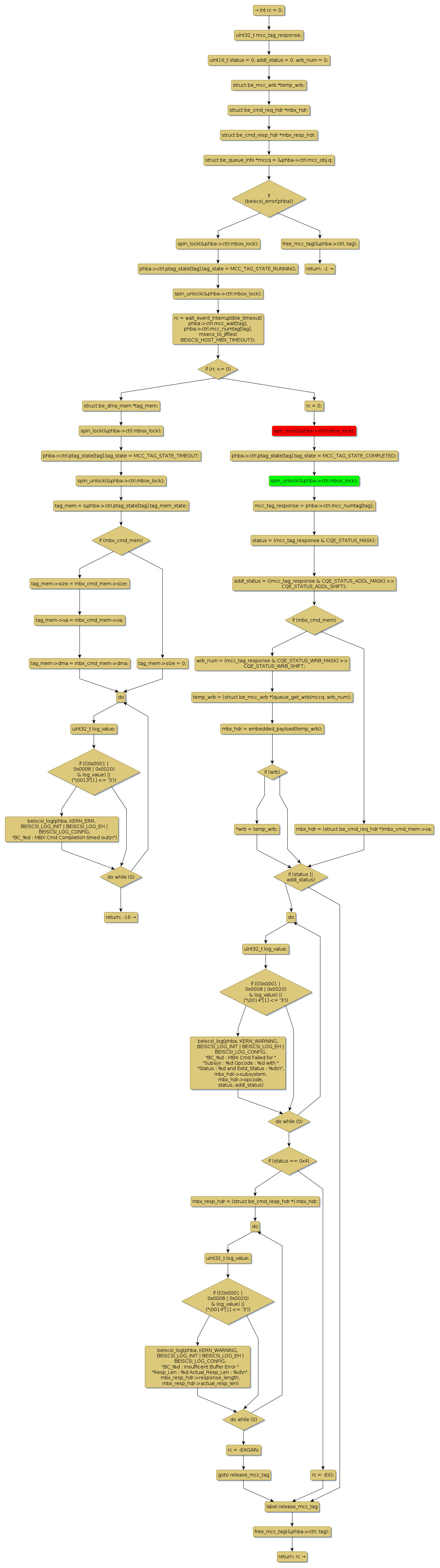
spin lock @ [4917+33+/linux-3.19-rc1/drivers/scsi/be2iscsi/be_cmds.c]
Instance Signature: mbox_lock
|
The Matching Pair Graph:
|
|
Function Name
|
Control Flow Graph (CFG)
|
Events Flow Graph (EFG)
|
Source Correspondence
|
|
beiscsi_mccq_compl
|
|
|
[3387+18+/linux-3.19-rc1/drivers/scsi/be2iscsi/be_cmds.c]
|